UART Communication using PIC Microcontroller
Aug 4, 2022
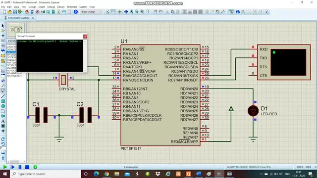
UART Communication using PIC Microcontroller
https://microdigisoft.com/uart-communication-using-pic-microcontroller/
Hello friends, this is short video form my tutorial about UART Communication using PIC Microcontroller
Please find project code in my webpage .
Please like & subscribe the my channel to receive more result videos from my tutorials and beginners projects
#diyprojects
#DIYARDUINOPROJETCS
#microcontrollers
#MPLAB #XC8
#PICCCONTROLLER #lcddisplay
#timerprojects #PWM
#pulswidthmodulation
#pic16f1517 #uart #usart #communication
#pic16f877a
#2digitdisplay
#4digitdisplay
#7segment
Show More Show Less #Computers & Electronics
#Programming
#Software
#Education
