Interfacing Real Time Clock (DS1307) with PIC Microcontroller / Digital Clock with PIC Controller
Aug 4, 2022
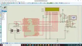
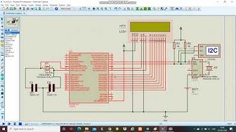
Interfacing Real Time Clock (DS1307) with PIC Microcontroller
Digital Clock with PIC Controller
Visit :- https://microdigisoft.com/interfacing-real-time-clock-ds1307-with-pic-microcontroller/
Hello friends, this is short video form my tutorial about Interfacing Real Time Clock (DS1307) with PIC Microcontroller
Please find project code in my webpage .
Please like & subscribe the my channel to receive more result videos from my tutorials and beginners projects
#diyprojects
#DIYARDUINOPROJETCS
#microcontrollers
#PICCCONTROLLER #lcddisplay
#timerprojects
#pic16f1517
#pic16f877a
#2digitdisplay
#4digitdisplay
#rtc
#realtimeclock
#ds1307
#7segment
Show More Show Less #Computers & Electronics
#Education
