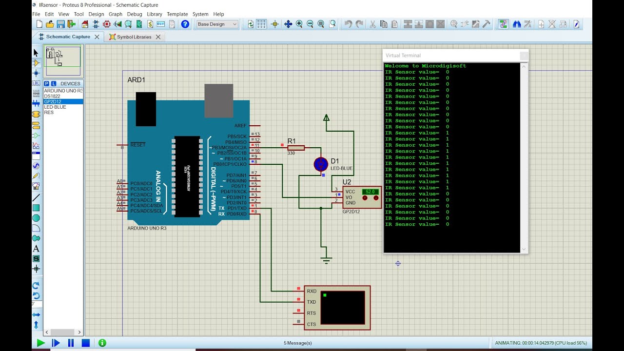
How to Simulate the IR (Infrared) Sensor with Arduino in Proteus?
Aug 4, 2022
How to Simulate the IR (Infrared) Sensor with Arduino in Proteus? https://microdigisoft.com/how-to-simulate-the-ir-infrared-sensor-with-arduino-in-proteus/
#Computer Components
#Computers & Electronics
#Education
#Software