Traffic Light using Arduino in Proteus
Aug 4, 2022
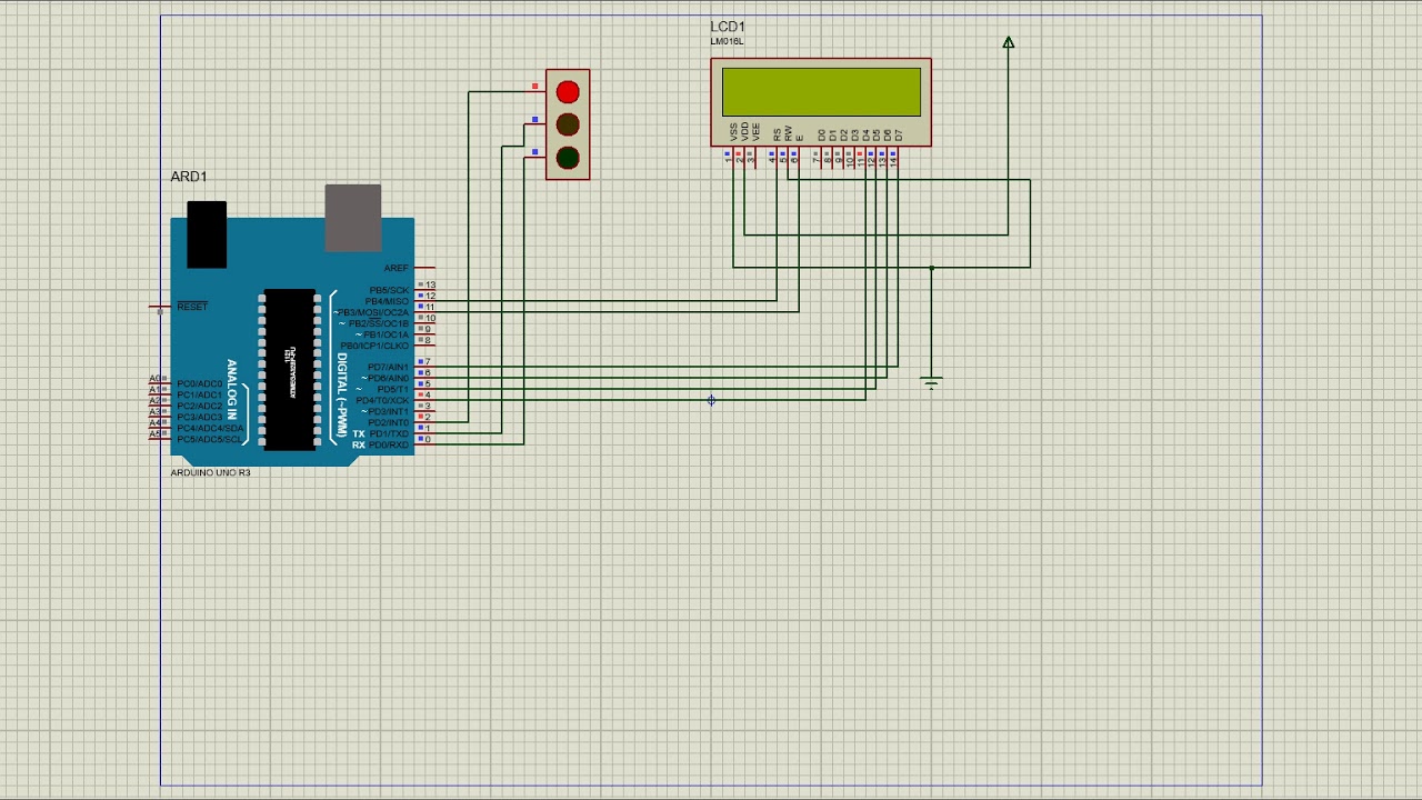
Basic Traffic Light using Arduino in Proteus
https://microdigisoft.com/traffic-light-using-arduino-in-proteus/
Hello friends, this is short video form my tutorial about traffic light system using Arduino board in Proteus software.
Please find project code in my webpage.
Please like & subscribe the my channel to receive more result videos from my tutorials and beginners projects
#diyprojects
#7segment
DIY projects from Arduino boards
#arduinoprojects
#arduinoboard
#embeddedprojects
#dyibeginnersprojects
#proteus #software
#rgbled
#pushbutton
#counter
#digitalcounter
Show More Show Less 