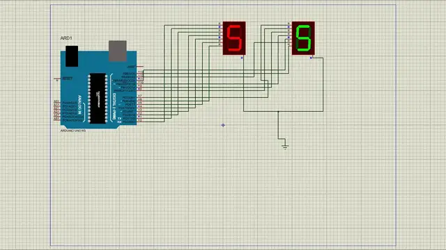
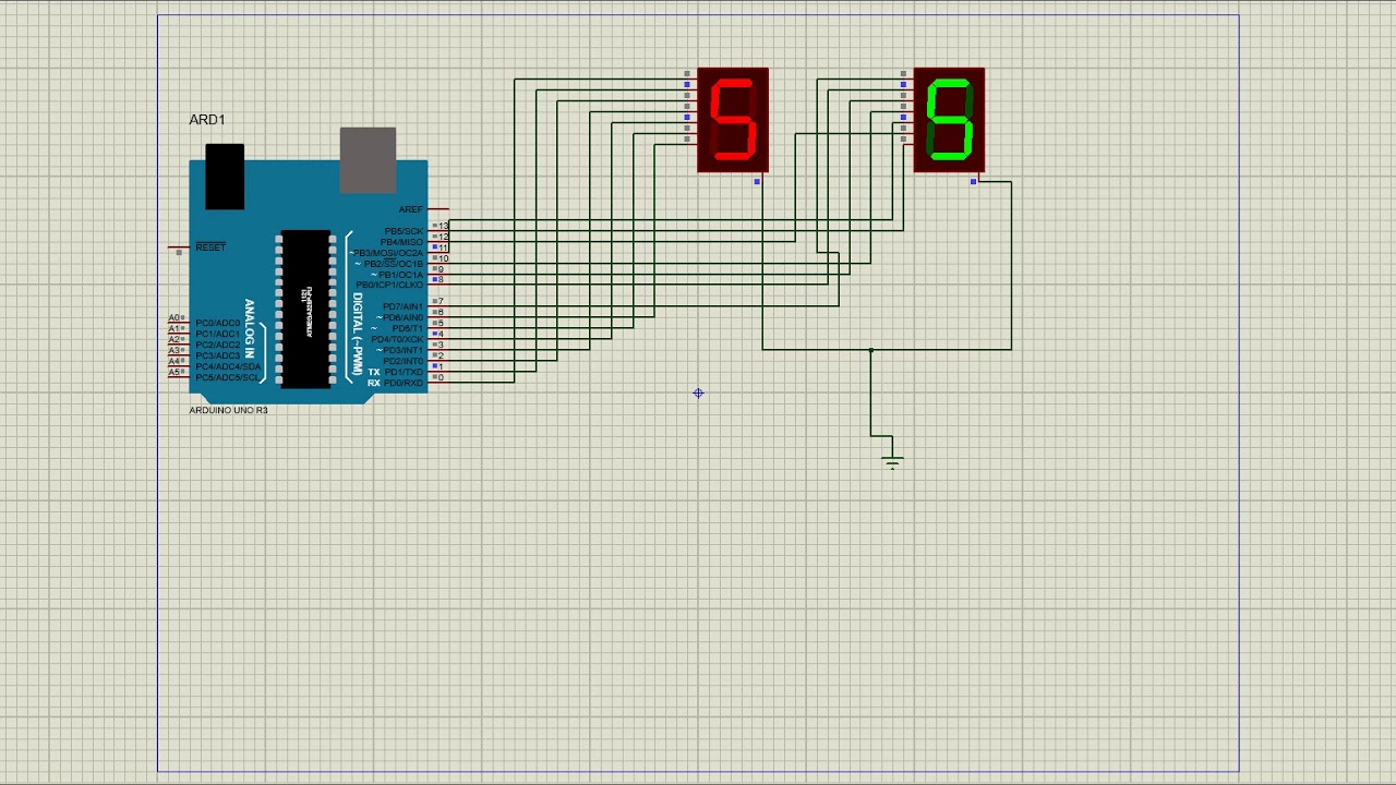
Interfacing multiple 7-segment display in Proteus.
Aug 4, 2022
Interfacing multiple 7-segment display in Proteus
https://microdigisoft.com/interfacing-multiple-seven-segment-display-in-proteus/
00 to 99 digital counter using Arduino and
link:
Hello friends, this is short video form my tutorial about interfacing 7-segment display with Arduino board in Proteus software to count 00 to 99.
Please find project code in my webpage.
Please like & subscribe the my channel to receive more result videos from my tutorials and beginners projects
#diyprojects
#7segment
DIY projects from Arduino boards
#arduinoprojects
#arduinoboard
#embeddedprojects
#dyibeginnersprojects
#proteus #software
#rgbled
#pushbutton
#counter
#digitalcounter
Show More Show Less 