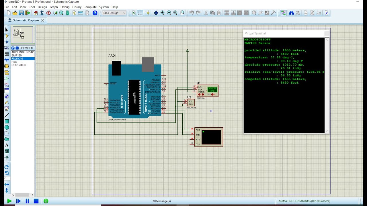
BMP180 Pressure Sensor Interfacing With Arduino
Aug 3, 2022
BMP180 Pressure Sensor Interfacing With Arduino
https://microdigisoft.com/bmp180-pressure-sensor-interfacing-with-arduino/
Show More Show Less #Computers & Electronics
#Programming
#Software
#Education
