
2-Digit 7 Segment Display Using Arduino
Aug 4, 2022
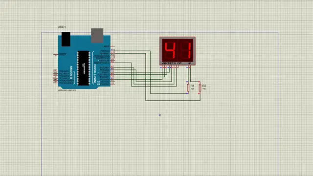
Two Digit Display Using Arduino
2 Digit Display Using Arduino
https://microdigisoft.com/2-digit-7-segment-counter00-99with-arduino-in-proteus/
#arduinoprojects #sevensegment
Hello friends, this is short video form my tutorial about interfacing 7-segment display with Arduino board in proteus software to count 00 to 99.
Please find project code in my webpage.
Please like & subscribe the my channel to receive more result videos from my tutorials and beginners projects
#diyprojects
#7segment
DIY projects from Arduino boards
#arduinoprojects
#arduinoboard
#embeddedprojects
#dyibeginnersprojects
#proteus #software
#rgbled
#pushbutton
#counter
#digitalcounter
Show More Show Less 