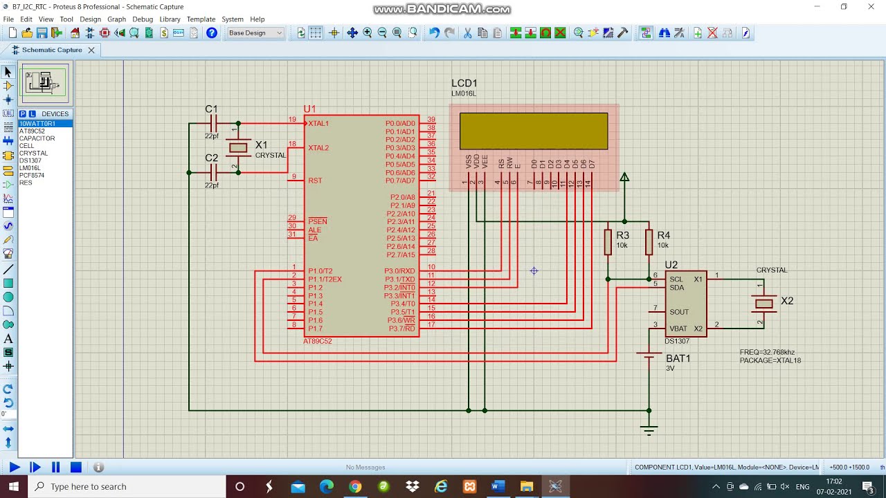
Microcontroller 8051: Interfacing Real Time Clock (DS1307) using I2C with AT89S52 Microcontroller
Aug 4, 2022
Microcontroller 8051: Interfacing Real Time Clock (DS1307) using I2C with AT89S52 Microcontroller
https://microdigisoft.com/microcontroller-8051-interfacing-real-time-clock-ds1307-using-i2c-with-at89s52-microcontroller/
Hello friends, this is another video from my tutorial about Microcontroller 8051: Interfacing Real Time Clock (DS1307) using I2C with AT89S52 Microcontroller
#LM35 temperature sensor
Please find project code in my webpage .
Please like & subscribe the my channel to receive more result videos from my tutorials and beginners projects
#diyprojects #i2cwithlcd #electronics #diyelectronics #pic16f877a #esp8266 #wifimodule
#pirsensors #espclient #espserver #espsendemail #eeprom
#PIR
#7segment
#temperature#indicator
#temperaturesensors
#LM35
#speeddetector
#irproximity
#IRsensors
#proximitysensor
#DHT11#humiditysensor
Show More Show Less #Computers & Electronics
#Electronics & Electrical
#Programming
#Software
#Education
