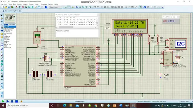
Interfacing Lm35 Temperature with ADC Module of PIC Microcontroller with MPLAB and XC8
Aug 4, 2022
Interfacing Lm35 Temperature with ADC Module of PIC Microcontroller with MPLAB and XC8
Visit : https://microdigisoft.com/adc-module-of-pic-microcontroller-with-mplab-and-xc8/
Hello friends, this is short video form my tutorial about Interfacing Lm35 Temperature with ADC Module of PIC Microcontroller with MPLAB and XC8
Please find project code in my webpage .
Please like & subscribe the my channel to receive more result videos from my tutorials and beginners projects
#diyprojects
#DIYARDUINOPROJETCS
#microcontrollers
#MPLAB #XC8
#PICCCONTROLLER #lcddisplay
#timerprojects
#pic16f1517
#pic16f877a
#2digitdisplay
#4digitdisplay
#7segment
#lm35
#adcmodules
#ADC
Show More Show Less #Computers & Electronics
#Electronics & Electrical
#Programming
#Education
