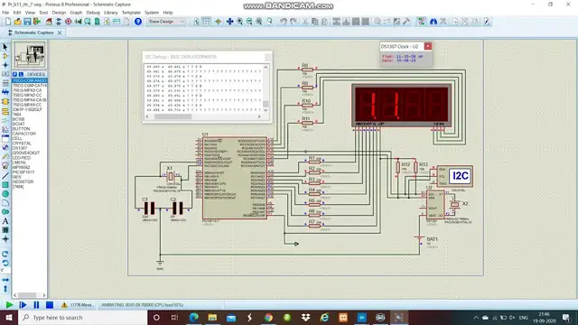
Digital Clock with 7-Segment and Real Timer Clock (DS1307) Using PIC Microcontroller
Aug 4, 2022
Digital Clock with 7-Segment and Real Timer Clock (DS1307) Using PIC Microcontroller
Visit : https://microdigisoft.com/digital-clock-with-7-segment-and-real-timer-clock-ds1307/
Hello friends, this is short video form my tutorial about Digital Clock with 7-Segment and Real Timer Clock (DS1307) Using PIC Microcontroller
Please find project code in my webpage .
Please like & subscribe the my channel to receive more result videos from my tutorials and beginners projects
#diyprojects
#DIYARDUINOPROJETCS
#microcontrollers
#PICCCONTROLLER #lcddisplay
#timerprojects
#pic16f1517
#pic16f877a
#2digitdisplay
#4digitdisplay
#rtc
#realtimeclock
#ds1307
Show More Show Less #Computers & Electronics
#Electronics & Electrical
#Programming
#Education
