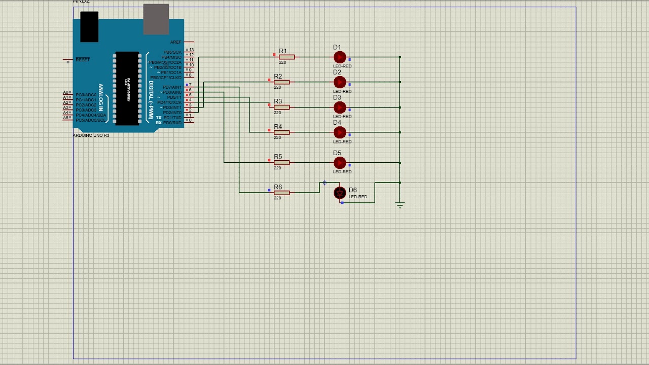
Blinking multiple LED using Arduino and Proteus software
Aug 4, 2022
Blinking multiple LED using Arduino and Proteus software
Hello friends, this is short video form my tutorial about blinking LED using Arduino in proteus.
https://microdigisoft.com/blinking-multiple-led-in-proteus-software/
Please like & subscribe the my channel to receive more result videos from my tutorials and beginners projects
#diyprojects
DIY projects from Arduino boards
#arduinoprojects
#embeddedprojects
#dyibeginnersprojects
#proteus #software
Thanks!
Show More Show Less 