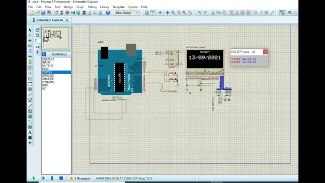
Arduino DS1307RTC and SSD1306 OLED display in Proteus!
Aug 3, 2022
Arduino DS1307RTC and SSD1306 OLED display in Proteus!
https://microdigisoft.com/arduino-ds1307rtc-and-ssd1306-oled-display-in-proteus/
Show More Show Less #Computers & Electronics
#Computer Components
#Operating Systems
#Education
